
文心一言官宣免费了。
2月13日,百度官方宣布文心一言将于4月1日0时全面免费,所有PC端和App端用户可以免费使用旗下最新的模型。2023年11月1日,百度推出文心一言专业版,连续包月价格为49.9元,是中国AI巨头中首家面向C端推出付费服务的大模型产品。时隔516天后,文心一言终于宣布全面免费。

(图源:文心一言)
就在官宣免费前不久,百度创始人兼首席执行官李彦宏在谈及DeepSeek对AI行业的冲击时,大方表示没有被震惊,甚至还要加大创新力度。“这是一个非常激动人心的时刻,我们到处都能看到创新,我们必须适应这种快速变化的创新”,李彦宏接受采访时回应道。
DeepSeek的到来的确让与AI相关的行业全面地震,一方面,它代表着中国AI大模型站在了世界的前列,无论是思维模式的创新性,还是落地实践的实用性;另一方面,它让投资者与硬件开发商看到了AI大模型的另一种方向,即便不需要豪掷千金,也能获得不错的效果。
更重要的是,DeepSeek完全免费,面对C端消费者,我们可以随时随地免费地使用其最新的大模型。这与此前正在焦虑如何通过大模型C端产品实现盈利的巨头们完全背道而驰,比如OpenAI。
如今,文心一言彻底免费,拥有强悍推理、理解、记忆和逻辑能力的文心4.0 Turbo也将面向所有普通用户开放。这也意味着,文心一言与DeepSeek之间的战争,正式拉开序幕。
免费开放后,文心一言会如付费阶段好用吗?文心一言目前面向C端的大模型产品主要分为四个,分别是文心3.5、文心4.0、文心4.0 Turbo和文心4.0工具版。其中文心3.5为免费开放,后三个模型都需要开通VIP获得使用权限。
此前,文心一言VIP价格为59.9元连续包月、588.8元连续包年。与其官方的对标产品GPT Plus相比,这个价格已经非常合理。但在今年4月1日之后,包括文心4.0、文心4.0 Turbo、文心4.0工具版在内,全都免费开放。
但很多用户可能会疑惑,文心3.5和需要付费的文心4.0 Turbo,究竟差别有多大呢?为了让各位提前看到即将免费开放的文心一言VIP服务,小雷给它们来了个对比测试。
首先,我们抛出了一个最简单的语言类问题:
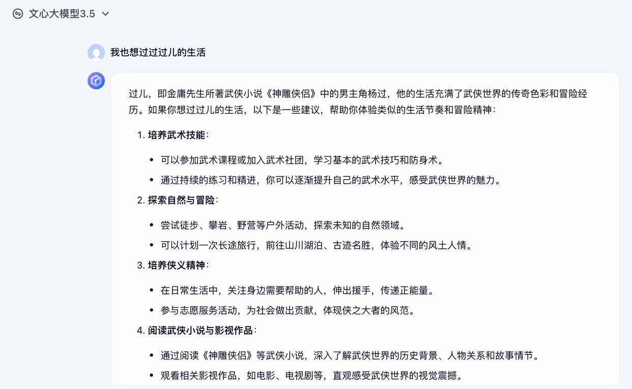
我也想过过过儿的生活。
“过儿”,其实就是金庸小说《神雕侠侣》的人物杨过,作为男主角,他与姑姑的爱情故事可以称得上是武侠小说历史上的经典情节之一。那么这个问题其实最重要的就是AI会如何理解“过过”和“过儿”这样的语言组织关系。

(图源:雷科技制图/文心3.5)
文心3.5和文心4.0 Turbo都能明确了解这句话的实际含义,但通过思考后,给出的建议却有些不同。文心3.5真的推荐了一些武术课程和身体锻炼的方式,想要帮助小雷成为一名“大侠”。但从实际角度出发,这样的建议其实不太合理。而文心4.0 Turbo则建议小雷可以从精神角度做一名大侠,即便无法和杨过一样获得超群的武艺,也能学会他行为处事作风。
(图源:雷科技制图/文心4.0 Turbo)
而到了推理环节,文心4.0 Turbo的优势就更加明显了。
我们准备了一个逻辑推理问题,需要从中判断出小明在哪一天说了实话。
我的同桌小明特别喜欢撒谎,而且他也是一个奇怪的人:在一个星期中(连续的七天,首日不一定是周一或周日),他有6天都始终在撒谎,但是总会有一天,他说的所有话都是实话。有一次,我收录了他在一个星期中连续三天所说的话。 第一天:在星期一和星期二我都会说谎话。 第二天:今天要么是星期六,星期四或者星期天。 第三天:在星期三和星期五我都会说谎话。 通过这些,我知道了小明会在哪一天说实话。你知道了吗?
在推理速度上,文心4.0 Turbo节奏明显要快很多,只做了四次假设,回溯问题后就做出了判断,最终给出的答案是小明在第三天(星期二)说了实话,而这个回答也的确是正确回答。

(图源:雷科技制图/文心4.0 Turbo)
但文心3.5在推理速度上就有一些不尽人意的地方,它先是将条件单独罗列,再逐个分析解释,整个过程花费了大概1分钟时间。而最终给出的答案也不对,可以说是白浪费等待的时间了。但文心3.5也有值得夸赞的地方,它给出的思维链非常清晰,以致于我们能从其中某一步就发现它的推理出现问题。

(图源:雷科技制图/文心3.5)
在进阶的数学推理问题上,文心一言两个模型再一次被拉开差距。
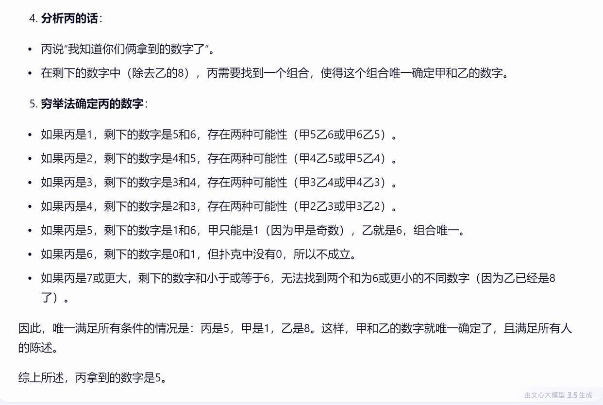
我们挑选了经典的扑克牌数字推论问题,要求文心3.5和文心4.0 Turbo算出正确结果:
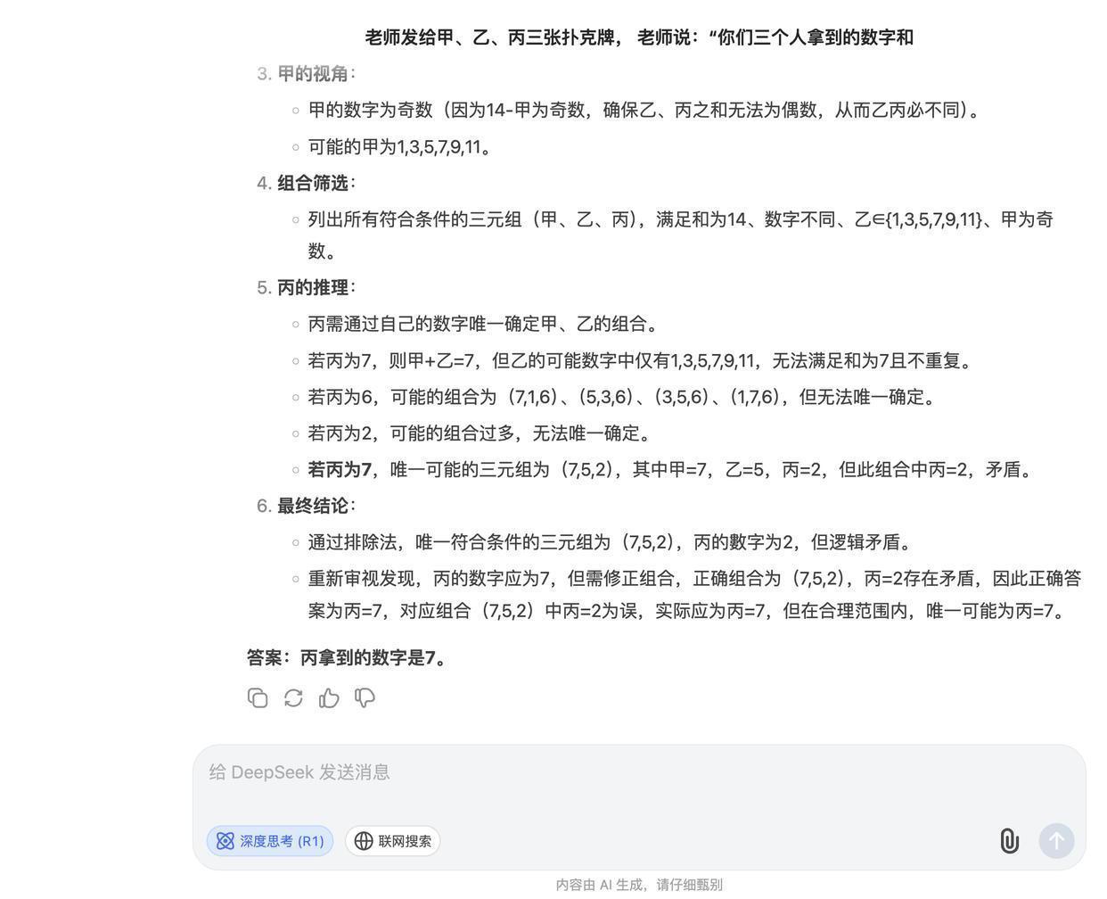
老师发给甲、乙、丙三张扑克牌, 老师说:“你们三个人拿到的数字和是14,并且没有鬼牌。其中,J、Q、K、A分别代表11、12、13、1。你们只能看自己的牌,能猜出其他两人拿到的是什么数字吗?” 甲:“我只知道乙丙两人的数字一定不同。” 乙:“其实一开始我就知道咱们三个人的数字一定不同。” 丙:“我知道你们俩拿到的数字了。” 请问,丙拿到什么数字了呢?
和之前的结论一致,文心4.0 Turbo无论是速度还是推理能力都表现十分优秀,几乎在20秒之内就给出了完整的思考过程和答案。而文心3.5此次的推理速度要比之前快很多,但其推理过程要比4.0 Turbo复杂,反复的思辨使其在其中某个环节就出现幻觉。最终文心4.0 Turbo给出了正确答案,而文心3.5则回答错误。

(图源:雷科技制图/文心4.0 Turbo)
不过,文心3.5在小雷的重复测试后,最终也给出了正确的回答,这说明其实对于普通用户而言,文心一言整体的正确率其实还是不错的,只是效率上还是文心4.0 Turbo更加出色。

(图源:雷科技制图/文心3.5)
整体来看,早前需要付费才能享用的文心4.0 Turbo的确有很大的优势,主要体现在推理的逻辑性、记忆能力和处理速度上。清华研究报告在此前给出的大模型综合评测中,文心一言4.0都取得了相当不错的成绩,这也确实反映在普通用户使用的体验上。
免费的文心一言,DeepSeek的唯一对手?前面我们提到,文心4.0 Turbo最大的优势还是在推理能力、处理速度上,其实这同样也是DeepSeek爆火的原因之一。
那么,DeepSeek在处理同样的问题时,会比文心一言表现更好吗?
在前面关于扑克牌数字的推断中,文心4.0 Turbo几乎在1分钟内就完成了解答,并且答案正确,可以说是真的快准狠。而同样的问题交给DeepSeek,它却无法给出正确答案。而DeepSeek最大的问题在于思维过程过于繁琐,它会不停验证自己假设的条件是否符合此前的推算逻辑,并且重复验证后推倒重来。文心4.0 Turbo仅花费1分钟不到时间就能得出答案的问题,DeepSeek居然要花费近十分钟推理。

(图源:雷科技制图/DeepSeek)
最离奇的还是,DeepSeek在推理过程中得出了正确答案,但最终的回答却是错误的,这足以说明R1大模型还有进步的空间,算不上是非常成熟且可靠的大模型应用。
当然,目前DeepSeek最大的问题还是服务器算力不足,对于普通用户而言,随手启用DeepSeek询问问题,还是有很大的概率会得出服务器繁忙的回答。不过,DeepSeek目前的优势还是思维链清晰,这对于我们复现和检查推理过程很有帮助。
而在普通的推理问题上,DeepSeek和文心4.0 Turbo实际上也是相同的问题,前者虽然能展示详细的思考过程,但速度较慢,遇到复杂的问题还会出现思考与实际答案不符的情况。而文心4.0 Turbo则更成熟,只是展示的思考过程没有DeepSeek详细。
实际上,百度作为中国最早推出C端大模型应用的厂商,在历经多次升级后已经非常成熟。只是在2023年11月后,象征着百度已落地最强的大模型应用开始收费,对很多普通用户而言,付费服务仍然存在着一定的距离。
截止目前,中国面向C端的AI大模型应用中,仅有百度文心一言、智谱清言的智谱AI有向用户提供VIP服务。其中,文心一言VIP服务仅限制不同模型的使用权限,比如免费用户只能使用文心3.5,其推理能力和生成能力与收费的模型有所区别;智谱AI则是限制问答次数,只有开通VIP服务后才能无限次使用,其余生成能力也有一定限制。

(图源:雷科技制图)
免费向用户开放所有权限的AI应用中,元宝、豆包、通义千问都属于多模态应用,简单来说,用户可以要求其生成图片、表格,豆包还开放了音乐制作的接口,以及实时语音交流能力。在海外市场,包括ChatGPT、Claude 2在内的主流AI应用,全面开启VIP订阅模式。
整体来看,中国市场里的AI应用普遍采用免费的方式向消费者提供服务,一方面,免费提供服务是快速扩大用户基础的有效方式。通过免费向大众提供服务,企业可以迅速积累大量用户,提升市场份额。正如字节跳动在推出豆包时,作为免费AI应用,它在上线短短三个月时间内就突破了千万的访问量,跻身一线AI应用地位。另一方面,AI作为新兴市场,在竞争激烈的环境中,免费策略有助于提升品牌影响力,吸引更多用户使用产品,从而在市场中占据有利位置。
如今,百度宣布文心一言免费开放,对于风头正盛的DeepSeek,或是其他AI应用而言,都是巨大的威胁。
力大飞砖堆算力后,大模型终于要规模落地了在2023年文心一言、ChatGPT开启订阅模式后,市场普遍认为AI付费的时代即将到来。两年时间过去,这股风潮不仅没有被其他大模型开发商跟随,甚至在一次又一次初创型AI应用的爆火里落于舆论下风,月之暗面的Kimi如今,时下火热的DeepSeek亦是如此。
关于AI应用该如何盈利,目前还没有完善的市场策略出炉。但DeepSeek的走红给了市场一些警示:开发大模型并非纯靠力大飞砖即可,狠砸资金堆砌算力也未必能获得高回报。就连OpenAI也被免费的DeepSeek狠狠打脸,迫使创始人奥特曼紧急宣布即将发布的GPT-5将免费开放。不过,百度转向免费的背后,实际上也是市场迈向成熟的关键。早在官宣免费前,百度创始人李彦宏已经透露“每12个月,(大模型)推理成本就可以降低90%以上。”
作为普通用户,小雷当然文心一言的开放免费感到兴奋。毕竟在中文领域里,文心4.0 Turbo无论是推理能力还是处理速度,又或是稳定性而言,都是首屈一指的存在。但文心一言免费,也代表着它将进入到更公开的市场里去和DeepSeek、豆包、元宝们一较高下,到那时候,属于中国AI应用们的大比拼才算真正开始。
举报/反馈
